新闻中心
CBA联赛新赛季外援注册政策调整
CBA联赛新赛季外援注册政策调整背后的深层变化
每到休赛期 CBA 联赛的外援流动都会牵动球迷神经而在新赛季到来之前外援注册政策的再度调整无疑成为最受关注的话题之一与其说这是一次简单的准入门槛变动不如说是一次围绕联赛竞争力本土球员成长俱乐部运营模式的系统性“校准”如何在外援质量与数量之间取得平衡如何在观赏性和培养价值之间找到支点已经成为 CBA 管理者和各俱乐部共同面对的核心命题
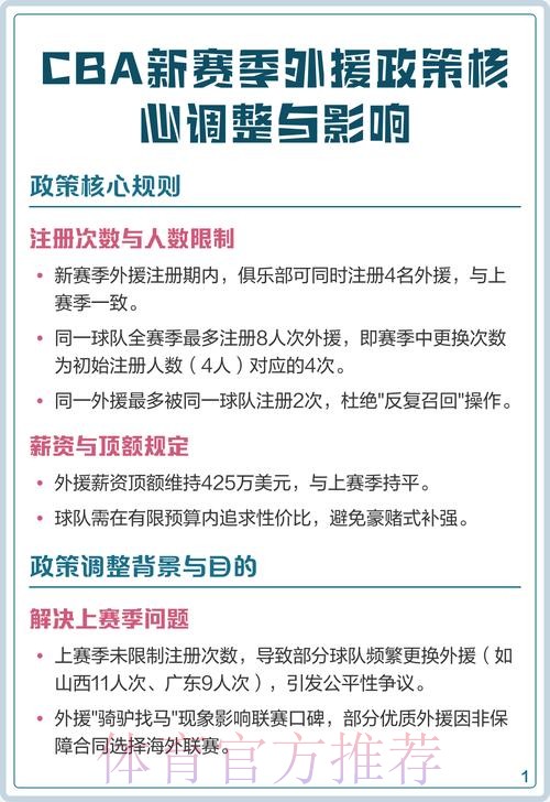
新赛季外援注册政策的核心要点
与以往侧重“限制”不同本次 CBA 联赛新赛季外援注册政策更强调结构性调控和精细化管理在总体外援人数框架保持相对稳定的前提下联盟对外援注册窗口合同类型上场规则以及与本土球员的搭配提出了更细致的规范比如某些阶段性窗口允许俱乐部进行有限次外援更换同时增加对临时性救火外援签约形式的约束减少过去频繁“试用再撤换”的短视操作此外对于单场比赛外援可登场人数本土 U23 球员必须获得的上场时间和外援第四节登场限制等细则也同步微调形成一个相互关联的制度组合拳其目的在于通过制度设计引导俱乐部更加重视整体阵容规划而不是单纯依赖大牌外援
政策调整的三大目标联赛质量商业价值本土培养
从宏观视角看这轮外援注册政策调整至少有三重明确指向其一是保证联赛质量和对抗强度在保持适度外援数量的同时通过提高准入标准以及鼓励俱乐部引进适配度更高的外援来提升整体竞技水平其二是强化联赛的商业价值与品牌辨识度优质外援可以显著提高比赛观赏性带动转播流量票房收入和周边开发但过度更换外援又会削弱球队记忆点因此新规在注册次数和更换频率上设限旨在促成更多“长期绑定”的外援形象其三则是被反复提及的本土球员培养尤其是年轻球员的成长空间通过在上场政策层面对本土球员给予一定保障再配合外援使用的节制性安排让球队不得不更加系统地规划本土球员的培养路径这三重目标交织在一起构成了本次政策调整的逻辑基底
从数量到结构外援使用进入精细化时代
过去有关 CBA 外援政策的争论往往集中在“几人能打”“是否该放开”这类数量层面的议题而今联盟显然开始把注意力转向结构性问题例如在常规赛和季后赛是否采用不同的外援使用规则在面对积分榜不同位置的球队时是否给予差异化政策以提升竞争悬念再如是否通过注册制度鼓励球队签下风格多样的外援以增加战术多样性这些都体现出联赛管理层不再把外援视作单纯的得分机器而是视作整体竞技生态中的关键变量当政策从单线的“控制数量”升级为多维度的“优化结构”俱乐部也被迫进入更专业的决策模式包括预算管理球探体系数据分析等方面都必须更精细否则就很难在新的外援注册环境下保持竞争力
本土球员与外援关系从替代走向协同

长期以来在不少球队的建队思路里外援更多被当作“救命稻草”尤其在关键场次和关键时刻本土球员往往把球权主动交给外援这不仅弱化了本土核心的形成也在无形中压缩了年轻球员承担责任的机会新赛季的政策调整通过对外援出场时间和关键阶段使用规则的约束引导球队设计更多本土主导的战术结构从实质上改变了“外援替代本土”的惯性思维当外援不能在整场比赛无上限地占据核心球权教练组就必须在战术板上画出更多以本土后卫本土锋线为核心的进攻战术同时在防守端也要依靠整体轮转而非单一外援的个人能力这种从“替代”走向“协同”的逻辑一旦稳定下来将有助于打造既具观赏性又具培养价值的联赛生态

案例一中游球队如何借助新政完成升级
可以想象一支长期徘徊在中游的球队以往常用策略是依靠两名高使用率外援在常规赛中“刷分保八”本土球员更多充当蓝领角色但在季后赛面对强队时因为本土基础薄弱往往难以走得更远在新赛季外援注册政策调整的背景下这类球队若继续延续过去思路就会被制度本身“卡住”例如外援更换次数受限意味着无法频繁通过更换小外援来解决短期战绩压力关键节次外援登场的限制也让球队不得不把部分关键回合交给本土球员处理一支有前瞻性的中游球队此时可能会选择签下一名功能性强但占用球权不多的组织型小外援再搭配一名兼顾护筐和高位策应的大外援通过训练和战术设计把外援更多嵌入整体体系而不是堆砌在得分端如此一来本土后卫可以在常规赛大量磨合掌控比赛节奏本土锋线则在防守和转折进攻中积累经验当季后赛来临时这支球队反而有机会因体系成熟而完成向上突破
案例二强队对外援的精细管理与风险控制
对于长期争冠的强队而言外援注册政策的每一次微调都可能放大为冠军版图的重构这类球队通常拥有更完备的球探网络和数据分析团队但同时也面临伤病密集赛程和舆论压力等多重风险新政策在注册窗口和合同类型方面的调整迫使这些强队更早锁定核心外援并为可能的伤病留出合理的“备胎配额”例如一支志在夺冠的球队可能会在赛季初就完成两名主力外援加一名备用外援的注册通过灵活的合同结构预留调整空间与此同时强队也会更加重视外援与本土核心的角色分工避免出现外援到队后抢走本土核心角色导致团队化学反应受损这种对外援角色的精细管理本质上是一种风险控制策略在新赛季的外援注册框架下谁能最有效地管理风险谁就有更大机会在漫长赛季中保持竞争优势

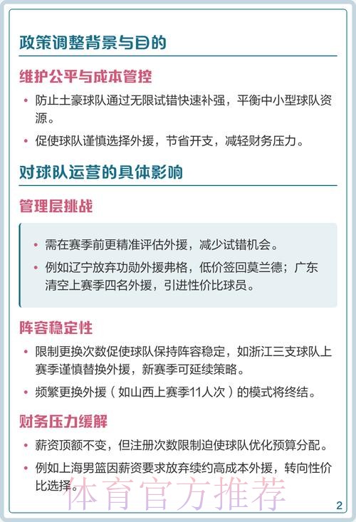
政策对俱乐部运营模式的隐性倒逼
外援注册政策看似只是竞技规则的调整实际上却在深层重塑俱乐部的运营思路首先是预算结构的优化过去部分俱乐部存在“高价砸外援压缩本土投入”的现象在更换次数受限和长期合作被鼓励的背景下单纯追逐短期高光的做法成本越来越高相应地俱乐部开始意识到投资青训体系和本土球员续约同样是提升战力的关键其次是信息与数据的价值提升当外援更换机会被“配额化”之后每一次签约决策的失误成本都被放大因此数据分析球探网络心理评估等环节的专业化程度直接决定外援引进质量最后是球队文化建设的重要性当外援不得不在一个球队停留更长时间时他是否愿意融入城市认同球队文化就变得更加关键这反过来推动俱乐部从管理到服务都更加职业化和人性化
对联赛整体竞争格局的潜在影响
从竞争格局看新赛季外援注册政策调整有望降低单一超级外援对比赛结果的决定性影响让更多因素参与到胜负的塑造过程中例如教练临场调整能力本土轮换深度球队执行力等在外援使用被精细化约束后一些过去依赖个人能力解决问题的球队可能会经历阵痛但那些长期坚持团队篮球注重体系建设的球队则有机会迎来红利期这种变化既提升了联赛的不确定性也在某种程度上减少了“争冠集团”和“陪跑球队”之间的鸿沟中下游球队只要在外援选择和本土培养上抓住机会完全有可能在一个赛季内完成竞争位置的跃迁
未来展望外援政策仍将动态优化
可以预见的是 CBA 联赛的外援注册政策不会一成不变而会随着联赛阶段性目标球员结构与市场环境不断微调从当前趋势看“重质量轻数量”“重结构轻堆砌”“重协同轻替代”将是中长期的大方向在这个过程中各俱乐部需要做的不是被动等待规则公布而是主动提升自身适应能力把理解政策用好政策当作一种核心竞争力在全球篮球版图日益激烈的竞争中谁能在外援政策变化中率先完成转型谁就更可能在 CBA 新赛季甚至未来数个赛季中占据主动权
2026-03-27T03:10:14+08:00
浏览次数:
返回列表